直接觀看文章
Creo Q&A
Creo 安裝與管理
環境設定
基本操作
課程專區
Creo 10.0 New
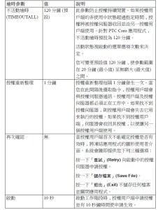
授權時間說明.png
shawn
10 七月, 2017
←
Creo 驗證授權時間說明
發表留言
取消回覆
Δ
隱私權與 Cookie:此網站可使用 Cookie。繼續使用此網站即表示你同意使用 Cookie。
若要瞭解更多資訊,包括如何控制 Cookie,請參閱此處:
Cookie 政策
留言
訂閱
已訂閱
Creo Q&A
我要註冊
已經有 WordPress.com 帳號了?
立即登入。
Creo Q&A
訂閱
已訂閱
註冊
登入
複製短網址
回報此內容
以閱讀器檢視
管理訂閱
收合此列
發表留言