直接觀看文章
Creo Q&A
Creo 安裝與管理
環境設定
基本操作
課程專區
Creo 10.0 New
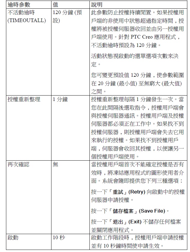
Creo 驗證授權時間說明
https://creoqa.com/2015/12/01/creo-授權-timeout/
分享此文:
分享到 X(在新視窗中開啟)
X
分享到 Facebook(在新視窗中開啟)
Facebook
喜歡
正在載入…
shawn
10 七月, 2017
Creo Parametric
←
Creo 與各家 CAD 版本檔案支援性 更新
Creo 提前歸還借用許可證
→
發表留言
取消回覆
Δ
隱私權與 Cookie:此網站可使用 Cookie。繼續使用此網站即表示你同意使用 Cookie。
若要瞭解更多資訊,包括如何控制 Cookie,請參閱此處:
Cookie 政策
載入迴響中...
發表迴響…
電子郵件 (必要)
名稱 (必要)
網站
留言
轉貼
訂閱
已訂閱
Creo Q&A
我要註冊
已經有 WordPress.com 帳號了?
立即登入。
Creo Q&A
訂閱
已訂閱
註冊
登入
複製短網址
回報此內容
以閱讀器檢視
管理訂閱
收合此列
%d
發表留言